- Главная
- Программирование на заказ
- Готовые проекты
- Готовые Delphi проекты
- ADO
- АИС, АРМ и АСУ
- Базы данных
- БД библиотек
- Безопасность
- Воинский учет
- Дипломные
- Денежный учет
- Математика
- Учет авто транспорта и комплектующих
- Учет сотрудников
- Товарный учет
- Тесты и электронные учебники
- Инвентаризация
- Магазинный учет
- Образование
- ПК комплектующие
- Складской учет
- Спорт
- Программы учета
- Разное
- Бонусные проекты
- Готовые проекты на C#
- Готовые проекты в C++ Builder
- Проекты на Visual Basic
- Готовые Delphi проекты
- Статьи
- Способы оплаты
- О нас
Справочник жильцов в многоквартирном доме на C++ и MySQL
Категория:
Готовый справочник по учету жильцов и владельцев в многоквартирном доме, разработанный на языке программирования C++ Builder, с использованием системы управления базами данных (СУБД) MySQL, представляет собой специализированное приложение, предназначенное для автоматизации работы с жильцами и владельцами.
Основная цель этого справочника - облегчить труд пользователя, взяв на себя выполнение рутинных операций, связанных с учетом жильцов и владельцев, а также ведением и обработкой информации о них.
Справочник включает в себя набор функций и возможностей, которые позволяют автоматизировать процессы учета и управления данными. Это включает в себя регистрацию новых жильцов и владельцев, их учет, добавление информации о квартирах, на которые они имеют права, а также предоставление различных отчетов и возможности получения статистики на основе полученных данных.
В целом, справочник представляет собой эффективное и удобное решение для управляющих компаний и организаций, связанных с управлением многоквартирными домами, обеспечивая прозрачность и контроль над ситуацией с учетом и обслуживанием жильцов и владельцев.
Код продукта:
479
Язык интерфейса:
- Русский
Платформа:
- Windows
Среда разработки:
- C++ Builder XE10
Описание:
- Можно получить образец пояснительной записки (курсовая, вкр)
Программа:
Стоимость:
1100.00 руб.
Комплектация:
Проект в C++ Builder XE10.1 Berlin, скомпилированная программа exe и дамп структуры БД в MySQL
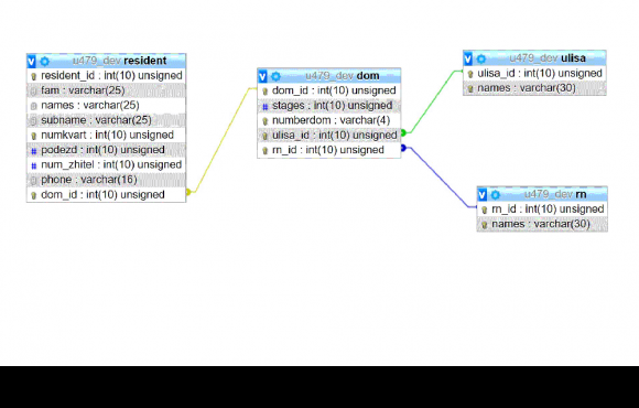
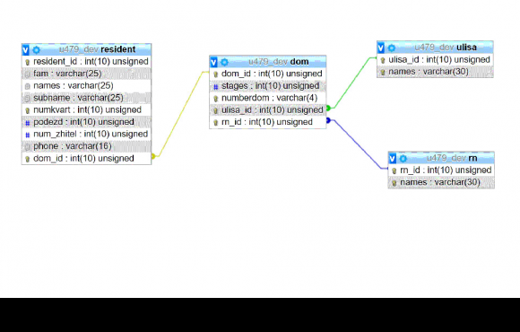
Для хранения данных программы спроектирована база данных из 4х таблиц и 2х представлений в реляционной СУБД MySQL. Таблицы используются для структурированного хранения сведений об районах, улицах, домах и собственников многоквартирных домов. При добавлении в таблицу сведений о новом жильце выбирается адрес, вводится ФИО, № квартиры и подъезда, а также количество проживающих в квартире.
Интерфейс программы состоит из множества визуальных Windows форм для удобного взаимодействия пользователя с БД. Всего насчитывается 8 пользовательских форм, спроектированных в C++ Builder XE10.1 Berlin.
Разработанная программа имеет возможность выполнения поиска, то есть фильтрацию записей, по базе жильцам и по справочнику домов. Поиск производится по полю "Фамилия", "Имя", "Отчество", "Улица", "№ дома", "Подъезд" и другим полям. Имеется сортировка по некоторым полям. Информацию о жильцах также можно вывести на бумагу, сделав распечатку или выполнить экспорт в некоторые распространенные форматы. Интерфейс главного окна программы и справочника домов состоит из 4х областей: главное меню, панель инструментов (кнопки операций с БД и печать в окне о жильцах), поиск и таблица с данными. Остальные формы имеют до 3х областей, кроме форм для редактирования данных.
Скрины к работе:
Другие проекты этой группы:
- Войдите или зарегистрируйтесь, чтобы отправлять комментарии